Instance Verification Kit (IVK)
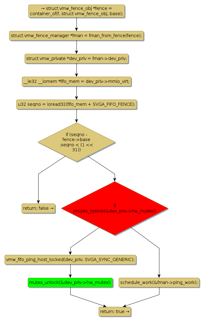
mutex lock @ [5469+34+/linux-3.19-rc1/drivers/gpu/drm/vmwgfx/vmwgfx_fence.c]
Instance Signature: hw_mutex
|
The Matching Pair Graph:
|
|
Function Name
|
Control Flow Graph (CFG)
|
Events Flow Graph (EFG)
|
Source Correspondence
|
|
vmw_fence_enable_signaling
|
|
|
[5066+26+/linux-3.19-rc1/drivers/gpu/drm/vmwgfx/vmwgfx_fence.c]
|